好多小伙伴对数字后端工程师这个岗位非常感兴趣,其实这个岗位在IC行业还是蛮重要的,今天小编就来带大家了解下数字后端工程师的具体内容,文末准备了相关课程供大家学习~
数字后端工程师
数字后端工程师是产业研发人オ,该类人オ应具备扎实的专业知识基础与丰富的集成电路设计经验,能够 独立芯片版图的布局布线设计,静态时序分析,功耗分析验证等。
工作内容
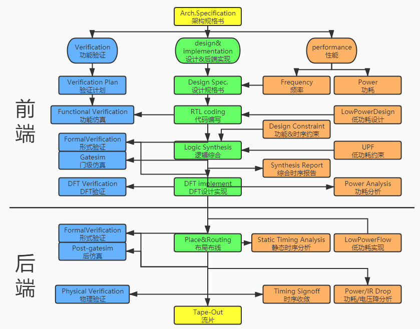
根据前端设计工程师编写的RTL代码,还有一些工艺方面的内容等,完成最后的soc级别的综合布局布线,还有timing收敛、添加时序约束。最终才能生成就是说我们可以流片的东西出来。这就是数字后端设计工程师每天做的工作。
就业前景
后端工程师主要负责数据逻辑存储和复杂逻辑的设计。学习能力对于后端开发来说来说的确是一个比较重要的能力,即使做了5年以上的开发,每年都还是要学习新的技术,因为好多技术都是要更新换代的,不学习就是在退步。后端开发总体来说,只要有了过硬的技术,走到哪都是企业争抢的人才。
市场需求:2021年较2020年增长了82%;工资待遇:2021年较2020年增长10%。
2021年数字后端工程师平均工资 ¥24.3K,2021年工资高于2020年,较2020年增长了10%。2020年工资 ¥22.2K,2019年工资 ¥19.9K,2018年工资 ¥23.3K,2017年工资 ¥18.7K,2016年工资 ¥13.1K,2015年工资 ¥13.3K,2014年工资 ¥7.0K。
通过上述数据来看,总体职业发展还是很可观的。
职业技能需求
・熟悉数字后端RTL到GDSI的基本流程,了解每个步骤( place,CTS, route,opt)的具体内容;
・熟悉掌握 Cadence, Synospys公司的常用的数字后蜡EDA软件,包括 Innovus,PT,DC,Starrc/ORC, Calibres等
・熟悉数字后端流程中用到的各种文件,包括 LEF/DEF.Ihb,sdc等;
・熟悉静态时序分析STA的基本流程,包括sdc的创建验证,以及 signoff timing环境的搭建;
・熟练使用Iinux以及tcl 即本工作环境,包括 linux command指令和gvim文本编器.
学习路径
自学
如果你是自学,建议阅读购买以下书籍,当然自学这事情因人而异,贵在坚持。建议多去专业性平台如EETOP、知乎、21IC、移知、7纳米等获取相关资料。
数字后端一般需要掌握的知识有数字集成电路后端设计RTL到GDS流程和方法,熟悉TCL或perl语言;主流EDA工具使用,DC,ICC/Encounter,PT等。
以下书籍可以作为入门教材。《数字电路基础》、《Verilog HDL高级数字设计》、《数字集成电路物理设计》、《TCL脚本语言》。
报班
至于报班,个人观点是量力而行。没有夯实的基础,盲目报班并不能解决问题。只有在基础打牢后,针对性的报班解决问题,对症下药才能达到最好的学习效果。
其实报班最大的好处就是节省时间,培训班的老师对课程会投入大量的时间和精力进行研究,也有针对性的解决方案和方法技巧。多年教学经验产出的内容是自学学不到的。
成套的视频课程、准确正规的学习资料和题库,紧扣课程大纲,涵盖重点难点,深入浅出;会有老师帮你梳理课程思路,明确章节重点与难点分布,分阶段实现课程学习。
不论是关于课程具体内容题目,还是关于实战流程等,都可以咨询课程老师,省去很多时间和精力,也不会被网上纷杂的信息误导。
但是网络上课程鱼龙混杂,大家需要提高辨别能力,选择自身合适的课程以及认真负责的机构进行学习。


